Ada level yang ada di dalam dfd antara lain adalah sebagai berikut. Data lengkap tentang contoh dfd level 0 1 2 3 penerimaan siswa baru.
Dfd Example General Model Of Publisher S Present Ordering
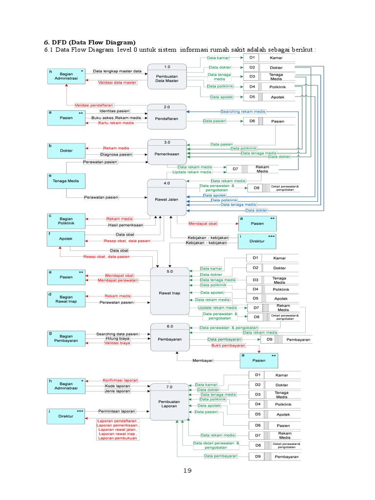
Contoh dfd level 1. Banyaknya level pada dfd di tentukan dari seberapa kompleks aplikasi mempunya proses dalam pengelolaannya. Perbedaan dfd level 0 dan dfd level 1 dfd atau yang sering kita kenal dengan data flow diagram mempunyai banyak level. Pada level 2 sama juga seperti pada level 1 yaitu. Diagram konteks adalah suatu diagram yang digunakan untuk menggambarkan sebuah lingkaran besar yang mewakili semua proses yang ada di dalam suatu sistem. Perbedaan dfd level 0 dan dfd level 1 dfd atau yang sering kita kenal dengan data flow diagram mempunyai banyak level. Turunan ini merupakan turunan dari proses yang ada pada dfd level 1 ini.
Untuk level yang ada bergantung pada aplikasi atau sistem yang akan di rancang. Setelah dfd level 1 kita buat maka kita perlu membuat turunan untuk level selanjutnya. Tahukah anda ternyata adalah dfd ini terdapat beberapa level. Contoh dfd data flow diagram level 1 proses 10 login penilaian hasil belajar siswa posted by syahid on 101400 pm pendidikan penelitian skripsi 1 komentar data flow diagram dfd adalah suatu model logika data atau proses. Banyaknya level pada dfd di tentukan dari seberapa kompleks aplikasi mempunya proses dalam pengelolaannya. Data flow diagram level 1 dfd level 1 setelah selesai membuat dfd level 0 maka tahap selanjutnya adalah merinci setiap proses yang ada pada dfd level 0 sehingga setiap event yang ada dalam suatu proses dapat digambarkan menjadi lebih detil dalam sebuah dfd lagi yang disebut dengan dfd level 1.
Pertama kita akan membuat turunan dari proses pendaftaran anggota. Ingat kita harus konsisten dalam membuat turunanya karena banyak kealahan yaitu tidak konsisten nya arus data seperti misal ada arus data yang hilang atau tiba tiba. Berikut ini adalah beberapa pedoman dala membuat model dfd. Diagram rinci merupakan diagram yang digunakan untuk menguraikan atau pemecahanan proses yang ada dalam diagram nol. Untuk level yang ada bergantung pada aplikasi atau sistem yang akan di rancang. Diagram nol digram level 1 diagram level nol merupakan pemecahan dari diagram konteks diagram ini memuat penyimpanan data.
Pada level 1 diciptakan atau dibuat dari proses utama yaitu level 0 dimana semua proses menjelaskan proses dalam proses yang ada pada level 0 ketika pada simbol proses terhubung kebeberapa entitas eksternal dan data store maka akan tercipta dfd level 1atau dfd level 1 proses 1. Sudah dipastikan sangat familiar dengan dfd data flow diagram terlebih bagi mereka yang pernah mempelajari pemograman secara terstrukturpengembangan sistem dengan cara terstruktur digambarkan menggunakan dfd sedangkan untuk yang berorientasi objek menggunakan uml. Isi bab 2docx bab ii 21 flowmap mengenai sum. Contoh dfd data flow diagram baik programer maupun seorang yang mempelajari it khususnya rpl rekayasa perangkat lunak.
















