Contoh flowchart sederhana beserta penjelasannya lengkap terbaru dalam perjumpaan kita dipagi ini saya telah membuat sebuah artikel tentang beberapa contoh flowchart untuk anda yang mungkin memiliki tugas membuat sebuah flowchart yang diberikan oleh guru maupun dosen disekolahdikampus tempat anda belajar berikut ini anda bisa membaca contoh flowchart sederhana beserta penjelasannya. Flowchart bagan alir juga didefinisikan sebagai diagram yang menyatakan aliran proses dengan menggunakan anotasi anotasi semisal persegi panah oval wajik dll.
Flowchart
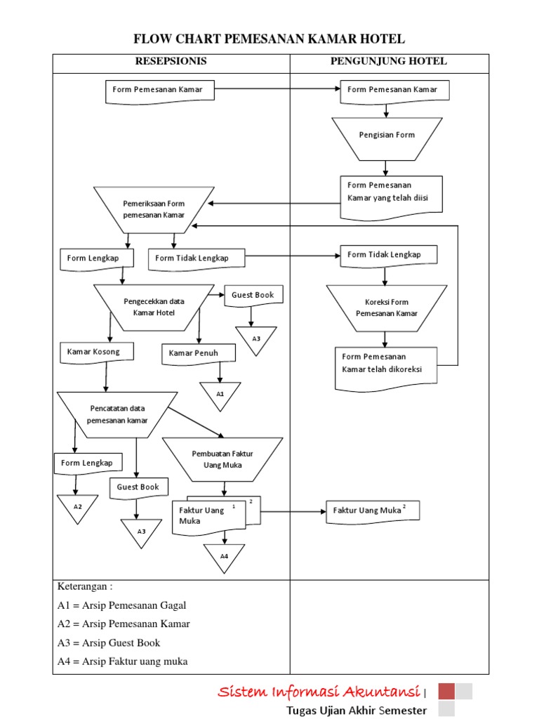
Contoh flowchart penjualan dan penjelasan. Simbol simbol flowchart dan juga kegunaannya penjelasannya disertai juga dengan pengertian fungsi dan juga contoh flowchart atau diagram alir yang sederhana. Anda bisa mendownload atau mencetak gambar atau foto contoh flowchart dan penjelasannya di bawah ini. Program dan sistem jenis di dalam neraca keuangan misalnya saja terdapat input penjualan. Dalam proses order penjualan bagian order penjualan berperan dalam menerima order dari pembeli mengisi faktur penjualan tunai sebanyak 3 lembar yang akan didistribusikan masing masing satu kepada pembeli sebagai bukti pembayaran ke bagian kassa dikirmkan ke bagian gudang dan untuk bagian order penjualan sendiri sebagai arsip dokumentasi yang akan disimpan menurut nomor urut faktur. Contoh flowchart penjualan dan penjelasan simbol flowchart. Jika anda mencari contoh flowchart dan penjelasannya maka anda berada di tempat yang tepatblog contohenem memiliki banyak koleksi gambar seperti contoh flowchart dan penjelasannya gambar ini tersedia dalam format jpg png gif.
Contoh flowchart dalam membuat sebuah program baik itu web ataukah mobile diperlukan sebuah flowchart atau diagram alir untuk menjelaskan proses pada progam tersebut. Simbol flowchart pengertian flowchart adalah urutan proses kegiatan yang digambarkan dalam bentuk simbol. Sedangkan flowchart dalam program adalah suatu bagan dengan simbol simbol tertentu yang menggambarkan urutan proses secara detail dan menjelaskan hubungan antara suatu proses atau instruksi dengan proses lainnya dalam suatu program widia 19834. Pengertian jenis fungsi dan contohnya. Selain itu gambar ini juga memiliki berbagai ukuran. Dalam proses order penjualan bagian order penjualan berperan dalam menerima order dari pembeli mengisi faktur penjualan tunai sebanyak 3 lembar yang akan didistribusikan masing masing satu kepada pembeli sebagai bukti pembayaran ke bagian kassa dikirmkan ke bagian gudang dan untuk bagian order penjualan sendiri sebagai arsip dokumentasi yang akan disimpan menurut nomor urut faktur.
Flowchart diagram alir adalah penyajian tentang proses dan logika dari kegiatan penanganan informasi secara sistematis. Untuk para programmer pasti sudah mengenal apa itu flowchart dan kegunaannya nah bagi yang belum mengetahui apa itu flowchart simbol flowchart jenis kegunaan hingga contoh contoh flowchart kita akan mengetahui bersama.

















