Setelah itu mereka baru bisa meminjam buku di perpustakaan. Buku buku yang dimiliki perpustakaan banyak sekali jumlahnya.

Data Base Tiket Pesawat
Contoh kasus erd sederhana. Cakupan pada studi kasus ini hanya pada pengolahan data rekam medis pasien. Penjelasan erd sistem informasi penjualan. Di dalam pembuatan diagram e r perlu diperhatikan. Object dan method dengan c. Contoh fungsi string sederhana dengan c. Erd pada apotek di buat berdasarkan kebutuhan dari implementasi sistem apotek yang menggunakannya.
Contoh erd erd yaitu kependekan dari entity relationship diagram atau dalam bahasa indonesia diagram relasi antar entitas. Garis garis adalah penghubung antara tabel database dan proses yang terjadi. Contoh studi kasus dengan menggunakan erd by. Dimana merupakan sebuah bagian yang tidak dapat dipisahkan dengan analisa perancangan sistem. Pengertian erd notasi erd metode erd tahap erd kardinalitas dan contoh kasus erd pengertian erd dalam rekayasa perangkat lunak sebuah entity relationship model erm merupakan abstrak dan. Persegi panjang adalah bagian dari sebuah database pada sistem informasi penjualan barang.
Diagram diatas terdapat 4 tabel pada database yang terbentu. Erd diatas lebih simpel dan sederhana namun untuk di kembangkan menjadi sebuah program apotek bisa terbentuk aplikasi sederhana apotek. Sebelum membuat diagram e r tentunya kita harus memahami betul data yang diperlukan dan ruang lingkupnya. Oval adalah rangkaian field yang ada pada sebuah database. Bagi kalian yang merasa bingung tulisan ini akan sedikit memberikan pengetahuan mengenai erd yang meliputi. Tiap buku memiliki data nomor buku judul pengarang penerbit tahun terbit.
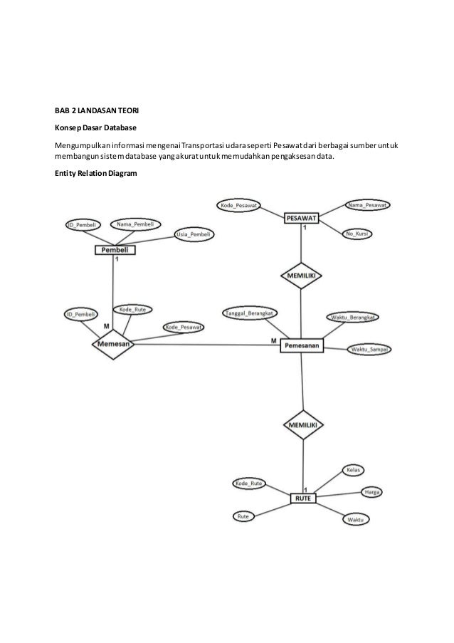
Menurut brady dan loonam 2010 entity relationship diagram erd adalah teknik yang digunakan untuk memodelkan kebutuhan data dari suatu organisasi biasanya oleh system analys dalam tahap analisis persyaratan proyek pengembangan system. Bahasan sistem basis data kali ini tentang entity relationship diagram erd salah satu bentuk pemodelan basis data yang sering digunakan dalam pengembangan sistem informasi. Diagram entity relationship melengkapi penggambaran grafik dari struktur logika dengan kata lain diagram e r menggambarkan arti dari aspek data seperti bagaimana entity entity atribut atribut dan relationship relationship disajikan. Pada saat mendaftar menjadi anggota perpustakaan fakultas dicatatlah nama nomor mahasiswa dan alamat mahasiswa. Saat pertama datang pasien menuju bagian resepsionis untuk melakukan proses pendaftaran. Pada diagram diatas terdapat beberapa bantuk dari erd yaitu.
Secara garis besar prosesnya sama namun pembedanya adalah proses tambahan yang ada pada masing masing sistem. Database atau biasa dikenal dengan sebutan basis data adalah kumpulan data yang berhubungan dengan suatu objek topik atau tujuan khusus tertentu. Pengertian simbol metode notasi fungsi hingga contoh erd itu. Pembahasan mengenai pengertian erd notasi erd fungsi fungsinya metodologi dan langkah langkah membuat erd serta berbagai contoh. Membuat database sederhana dan contoh database sederhana friday 10 august 2018 3 comments edit.