Apakah quipperian sudah paham pembahasan tentang hukum dasar kimia. Jangan khawatir berikut ini contoh soalnya.
2 Rpp Hukum Hukum Dasar Kimia
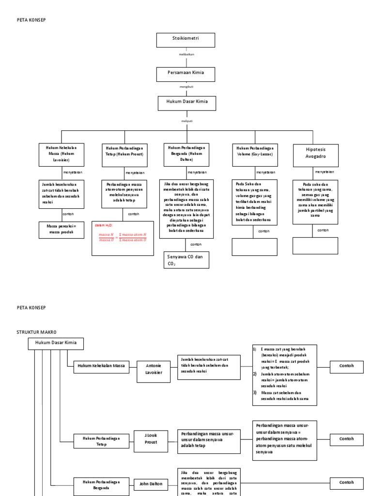
Contoh soal hukum dasar kimia. Hukum dasar kimia pengertian makalah rangkuman contoh soal by azzahra rahmah posted on january 17 2020 rumuscoid pada kesempatan kali ini kita akan membahas mengenai materi makalah rangkuman pengertian hukum dasar kimia dan pada kesempatan sebelumnya kita juga telah membahas tentang hidrolisis garam. Contoh soal hukum dasar kimia dan jawaban kelas 10 sma ilmu kimia merupakan bagian ilmu pengetahuan alam yang mempelajari materi yang meliputi susunan sifat dan parubahan materi serta energi yang menyertai perubahan materipenelitian yang cermat terhadap pereaksi dan hasil reaksi telah melahirkan hukum hukum dasar kimia yang menunjukkan hubungan kuantitatif atau yang disebut stoikiometri. Berikut ini kami sertakan mengenai contoh soal tentang hukum dasar kimia beserta jawabannya yang sangat relevan dengan pembahasan 5 hukum diatas. Download contoh soal hukum dasar kimia dalam bentuk pdf klik disini soal no3 serbuk magnesium yang massanya 3 gram tepat habis bereaksi dengan sejumlah serbuk belerang menghasilkan senyawa magnesium sulfida yang massanya 7 gram. Contoh soal hukum dasar kimia. Contoh soal 1 hukum lavoisier besi bermassa 21 gram direaksikan dengan belerang sehingga membentuk 33 gram besi belerang.
Serbuk magnesium yang massanya 3 gram tepat habis bereaksi dengan sejumlah serbuk belerang menghasilkan senyawa magnesium sulfida yang massanya 4 gram. Nampaknya masih ada yang kurang ya jika belum berlatih soal tentang hukum dasar kimia. 1 pada wadah tertutup 4 gram logam kalsium dibakar dengan oksigen menghasilkan kalsium oksida. Contoh soal hukum dasar kimia dan jawabannya no.














