Wbs work breakdown structure plays an important role in every construction project. Struktur dalam wbs mendefinisikan tugas tugas yang dapat diselesaikan secara terpisah dari tugas tugas lain memudahkan alokasi sumber daya penyerahan tanggung jawab pengukuran dan pengendalian.
Contoh Microsoft Project Bangunan
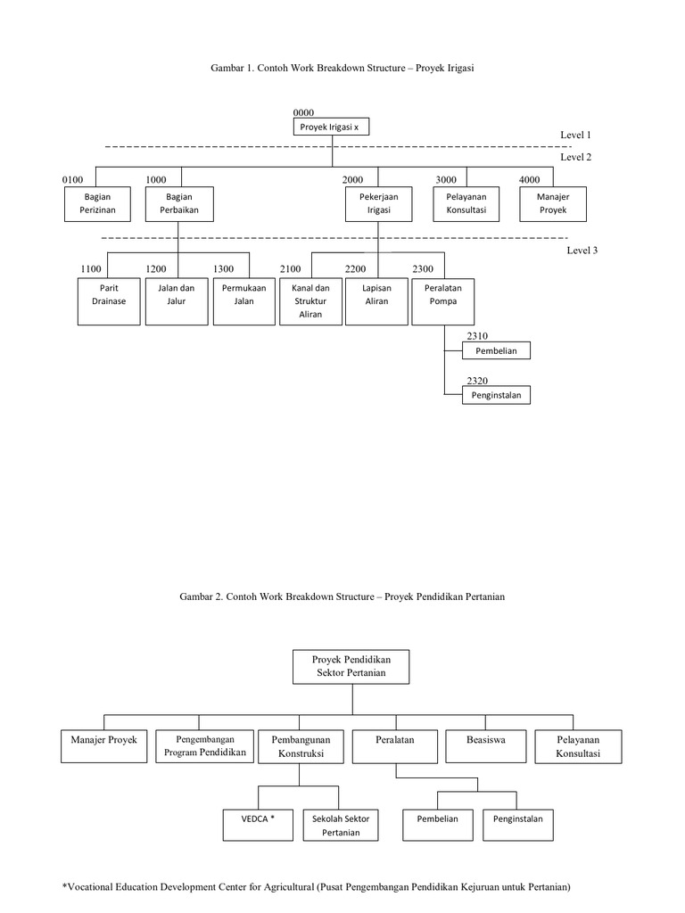
Contoh work breakdown structure proyek konstruksi. Wbs is a hierarchy of decreasing scope of work to become the smallest level called a work package making it easier in the process of project management and control. Work breakdown structure adalah analisis berorientasi hasil dari pekerjaan yang tercakup dalam proyek yang disebut dengan total ruang lingkup proyek. Wbs work breakdown structure adalah suatu metode pengorganisasian proyek menjadi struktur pelaporan hierarkis sedangkan gantt chart adalah gambaran jadwal pekerjaan atau proyek. Langsung konstruksi parameter kendali waktu mapping resiko risk analize. The current problem is that many contractors in indonesia both large and small contractors do not understand the importance of using wbs in a. Wbs work breakdown structure plays an important role in every construction project.
Proyek kemudian diuraikan menjadi bagian bagian dengan mengikuti pola struktur dan hirarki tertentu menjadi item item pekerjaan yang cukup terperinci yang disebut sebagai work breakdown structure. Setiap proyek dibagi menjadi beberapa tingkatan. Tingkat level dari wbs tergantung dari kebutuhan dengan syarat bahwa level adalah pekerjaaan yang masih bisa dimonitoring dan dikontrol. Memecah lingkup proyek dan menyusun kembali komponen komponennya dengan mengikuti srtuktur hierarki tertentu dikenal sebagai membentuk srk atau struktur rincian lingkup kerja work breakdown structure. Di samping sebagai kerangka pembagian kerja untuk melaksanakan proyek srk juga merupakan sarana untuk perencanaan pemantauan dan pengendalian. Level 1 perusahaan level 2 proyek level 3.
Wbs ini merupakan dokumen fundamnetal dalam manajemen proyek karena menyediakan dasar untuk perencanaan dan mengelola jadawal biaya dan perubahan perubahan yang terjadi. Wbs is a hierarchy of decreasing scope of work to become the smallest level called a work package making it easier in the process of project management and control. Proyek kemudian diuraikan menjadi bagian bagian dengan mengikuti pola struktur dan hirarki tertentu menjadi item item pekerjaan yang cukup terperinci yang disebut sebagai work breakdown structure. The current problem is that many contractors in indonesia both large and small contractors. Work breakdown structure wbs work breakdown structure adalah proses mengelompokkan menjadi lebih kecil total lingkup pekerjaan proyek dengan merincikan bidang bidang pekerjaan di dalamnya. Pada dasarnya wbs merupakan suatu daftar yang bersifat top down dan secara hirarkis menerangkan komponen komponen yang harus dibangun dan pekerjaan yang berkaitan dengannya.
Penyusunan work breakdown structure wbs didasarkan pada gambar proyek atau secara umum dari dokumen kontrak. Gantt chart menggambarkan tanggal awal sampai tanggal akhir dari suatu proyek dan gantt chart juga menunjukkan suatu kegiatan pekerjaan.
















